営業事務からキャリアアップする方法

キャリアを検討中
営業事務の仕事って、一般事務とどう違うんですか?

キャリアアドバイザー
確かに、どちらも事務作業が多いので似ていますね。大きな違いは、営業事務は営業の人を支える仕事が中心となる点です。例えば、営業の人が外に出ている間に、顧客からの電話を受けたり、必要な書類を作成したりします。

キャリアを検討中
じゃあ、営業の人がいなくても仕事が回るように、色々な事務作業をこなす必要があるんですね。

キャリアアドバイザー
その通りです。営業の人がスムーズに仕事を進められるように、様々な面でサポートしていくことが重要になります。また、会社によっては部署全体のサポートをする場合もあるので、臨機応変な対応力も求められますね。
営業事務とは。
学び直しと将来の仕事について、営業事務の仕事内容と就き方を調べました。
営業事務の主な仕事は、一般事務とあまり変わらず、営業のサポートをすることです。資料や契約書の作成、電話やメールの対応、お客様の対応、郵便物の処理、書類の整理、データのまとめなど、営業の代わりに様々な雑務も行います。会社によっては、一人の営業だけでなく、部署全体をサポートすることもあり、常に営業の人と協力して仕事を進めることが必要です。
営業事務になるために、特別な資格は必要ありませんが、ほとんどの会社でパソコンを使うので、事務作業で使うソフト(エクセルやワードなど)の基本的な使い方は最低限知っておく必要があります。電話やメール、お客様対応などをする場合は、会社の顔として、丁寧な言葉遣いや仕事上の会話、仕事で使う文書の書き方、仕事上のマナーを身につけることは必須です。小口現金を取り扱うこともあるので、簿記などの会計の基本的な知識があれば、より有利になります。さらに、常に営業の人と協力して仕事をするため、こまめに報告や連絡をする力も求められます。
営業事務の仕事内容

商談を成立させる営業担当者を陰で支えるのが営業事務です。営業活動をスムーズに進めるための事務作業全般を担い、会社全体の業績向上にも貢献する重要な役割です。
まず、営業活動に欠かせない書類作成業務があります。顧客への見積書や請求書、契約書など、正確さとスピードが求められる書類を責任もって作成します。不備があれば大きな損失に繋がるため、細心の注意を払う必要があります。また、フォーマットや表現方法など、会社のルールに則って作成することも重要です。
顧客との連絡対応も重要な業務です。電話やメール、来社された顧客への対応を通して、顧客との良好な関係を築き、信頼感を高める役割を担います。常に丁寧で親切な対応を心がけ、顧客からの問い合わせや要望に迅速かつ的確に対応することで、会社のイメージ向上にも繋がります。
営業担当者が本来の業務に集中できるよう、事務的なサポートも行います。スケジュール管理や出張の手配、経費の精算など、煩雑な事務作業を代行することで、営業担当者の負担を軽減し、効率的な業務遂行を支援します。
さらに、売上データや顧客情報の管理、市場調査といったデータ分析を担当することもあります。これらの情報を分析することで、営業戦略の立案や改善に役立ち、会社の業績向上に貢献します。
このように、営業事務は多岐にわたる業務内容をこなし、営業部を支える縁の下の力持ちとして活躍しています。会社の業績を左右する重要な役割であるため、責任感と丁寧な仕事ぶりが求められます。
| 業務内容 | 詳細 | 目的/効果 |
|---|---|---|
| 書類作成 | 見積書、請求書、契約書等の作成 | 正確な書類作成による損失防止、会社のルール遵守 |
| 顧客対応 | 電話、メール、来客対応 | 顧客との良好な関係構築、信頼感向上、会社イメージ向上 |
| 営業担当者サポート | スケジュール管理、出張手配、経費精算 | 営業担当者の負担軽減、効率的な業務遂行支援 |
| データ分析 | 売上データ、顧客情報、市場調査 | 営業戦略立案・改善、業績向上 |
営業事務に必要な能力

仕事のできる営業事務には、几帳面で間違いのない事務処理能力が欠かせません。例えば、見積書や請求書といった書類作成、顧客情報や売上データの入力など、ミスが許されない作業を、時間内に、しかも能率的にこなすことが求められます。書類に誤りがあれば会社の信頼に関わるだけでなく、金銭的な損失につながる可能性もあるからです。また、事務処理を効率化するための工夫や、新しい事務処理システムへの対応なども必要になってきます。
加えて、顧客や社内関係者と気持ちの良いやり取りができる高い対話力も重要です。電話や電子メール、あるいは直接会っての応対を通して、相手に分かりやすく丁寧に説明する能力はもちろんのこと、相手の真意をきちんと理解する能力も必要不可欠です。時には、顧客からのクレームや問い合わせに冷静かつ適切に対応しなければならない場面もあるでしょう。社内においても、営業担当者からの急な依頼や、他の部署との連携など、円滑な人間関係を築きながら業務を進める上で、良好なコミュニケーションは欠かせません。
さらに、状況に応じて柔軟に対応できる力も大切です。営業担当者を支える上で、予定の変更や突発的なトラブルに冷静に対処し、適切な判断を下せる能力が求められます。例えば、取引先からの急な注文変更や、納期の調整など、臨機応変な対応が必要となる場面は少なくありません。また、常に学ぶ姿勢を忘れず、新しい知識や技術を積極的に身につけていく意欲も重要です。変化の激しい現代社会において、事務処理システムの進化や新しい業務ツールの導入など、常に新しい情報や技術を学び続けることで、より質の高い業務遂行が可能になります。 向上心を持って仕事に取り組む姿勢が、自身の成長だけでなく、会社全体の活性化にも繋がると言えるでしょう。
| スキル | 説明 | 例 |
|---|---|---|
| 事務処理能力 | ミスなく、時間内に、能率的に事務作業をこなす能力 | 見積書・請求書の作成、顧客情報・売上データの入力、事務処理の効率化、新しい事務処理システムへの対応 |
| 対話力 | 顧客や社内関係者と気持ちの良いやり取りができる能力 | 電話・メール・対面での分かりやすい説明、相手の真意の理解、クレームや問い合わせへの冷静かつ適切な対応、営業担当者からの急な依頼への対応、他部署との連携 |
| 柔軟な対応力 | 状況に応じて冷静に適切な判断を下せる能力 | 予定変更や突発的なトラブルへの対処、取引先からの急な注文変更や納期の調整 |
| 学習意欲 | 新しい知識や技術を積極的に身につける意欲 | 事務処理システムの進化や新しい業務ツールの導入への対応、常に新しい情報や技術を学び続ける |
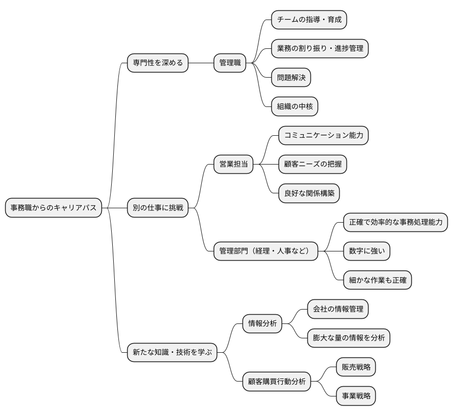
キャリアアップの方向性

事務職として培ってきた経験を土台に、さらに上の段階を目指したいと考えている方向けに、二つの主な進路についてご説明します。
一つ目は、事務職での専門性を深めて、管理職を目指す道です。長年培ってきた事務処理能力や社内事情の知識は、組織を円滑に動かす上で欠かせません。チームのまとめ役として、他の事務担当者の指導や育成、業務の割り振りや進捗管理、問題解決など、幅広い役割を担うことになります。責任は増えますが、チーム全体を動かすやりがいのある仕事です。事務のプロフェッショナルとして、組織の中核を担う存在へと成長できます。
二つ目は、事務職で得たスキルや経験を活かして、全く別の仕事に挑戦する道です。例えば、顧客対応を通して培ったコミュニケーション能力を活かして、営業担当になるという選択肢があります。顧客のニーズを的確に捉え、良好な関係を築く力は、営業活動において大きな強みとなります。また、正確で効率的な事務処理能力は、経理や人事といった管理部門でも高く評価されます。数字に強く、細かい作業も正確にこなせる人は、組織運営を支える上で不可欠な存在です。
さらに、近年の技術革新を踏まえると、新たな知識や技術を学ぶことで、キャリアの選択肢はさらに広がります。例えば、会社の情報管理の仕組みが変わり、膨大な量の情報を分析する能力が求められるようになっています。また、顧客の購買行動を分析し、販売戦略に役立てる知識も重要です。これらの専門性を身につけることで、会社の事業戦略に深く関わる仕事に就くことも可能です。
大切なのは、自分の得意なことや興味のあることをよく考え、自分に合った道を選ぶことです。周りの意見も参考にしながら、将来の目標を明確にして、具体的な計画を立てましょう。焦らずじっくりと、自分に最適な道を見つけてください。

リスキリングの必要性

近年のめまぐるしい社会の変化、特に技術革新のスピードには目を見張るものがあります。このような環境下で、自らの職業人生をより良いものにするためには、学び直し、つまりリスキリングが欠かせません。特に、営業事務の仕事は、従来の事務作業に加え、計算機を使った情報分析や、インターネットを通じた販売促進活動といった新たな技術への対応が求められています。
表計算ソフトや発表資料作成ソフトを使いこなし、複雑な情報処理や見栄えの良い資料作りができることは、もはや必須と言えるでしょう。加えて、情報整理の技術や、それを根拠とした販売戦略の立案など、専門的な知識も重要性を増しています。ホームページ作成や検索結果で上位表示させるための工夫といったインターネットを活用した販売促進活動も、これからの営業事務には欠かせない技術です。
もちろん、人と人との繋がりを大切にすることも重要です。取引先や社内の人間関係を円滑に進めるための社会人としての礼儀作法や、円滑な意思疎通を図るための対話能力は、どんなに技術が進歩しても、仕事の土台として変わらず大切です。外国語を話せたり、専門的な資格を持っていることも、仕事の幅を広げる大きな力となります。
学び続ける姿勢を持ち、常に新しい技術や知識を身につける努力をすることが、変化の激しい現代社会において、自らの仕事の可能性を広げ、より良い職業人生を切り開く鍵となるでしょう。
| カテゴリー | 必要なスキル/知識 |
|---|---|
| ITスキル | 表計算ソフト、発表資料作成ソフト、情報整理技術、販売戦略立案、ホームページ作成、SEO対策 |
| ビジネススキル | 対人関係構築能力、コミュニケーション能力、営業スキル、販売促進スキル |
| その他 | 語学力、専門資格 |
具体的な学習方法

学び直しによって新しい技能や知識を身につけることは、これからの時代においてますます重要となっています。具体的な学び方としては、様々な方法があります。インターネットを通じて学ぶことができる学習場所や、学校で学ぶ、資格を取るための勉強などが考えられます。
インターネット上の学習場所では、自分の好きな時間に自分の速さで学ぶことができ、様々な講座が用意されています。動画や音声を使った教材、他の学習者との交流を通して学ぶことも可能です。場所や時間を選ばずに学べるため、仕事や家庭との両立もしやすいでしょう。
学校で学ぶ場合は、体系的な知識を学ぶことができ、資格取得を目指すこともできます。先生や他の学生との交流を通して、より深く学ぶことができます。費用や時間、学びたい内容などをよく考えて、自分に合った学校を選びましょう。
資格取得のための勉強は、自分の専門性を高め、キャリアアップに繋げるために効果的です。資格の種類は様々なので、自分の目標に合った資格を選び、計画的に勉強を進めましょう。参考書や問題集を活用したり、資格取得のための講座を受講するのも良いでしょう。
本や勉強会なども、学び直しのための有効な手段です。費用を抑えながら自分のペースで学ぶことができます。様々な分野の本や勉強会があるので、自分の興味や関心に合わせて選びましょう。
会社内での研修や実務を通じた研修も、貴重な学びの機会です。積極的に参加し、実践的な技能を身につけるよう努めましょう。学んだことを実際の仕事で活かすことで、より深く理解し、身につけることができます。
日々の仕事の中でも常に学び続ける姿勢を持つことが大切です。新しい情報や技術に常にアンテナを張り、積極的に取り入れることで、成長し続けることができます。自分に合った学び方を見つけ、継続的に学び続けることで、変化の激しい時代にも対応できる力を身につけていきましょう。
| 学び方 | メリット | デメリット | その他 |
|---|---|---|---|
| インターネット上の学習場所 | 自分の好きな時間に自分の速さで学べる、様々な講座が用意されている、動画や音声を使った教材、他の学習者との交流を通して学ぶことも可能、場所や時間を選ばずに学べるため、仕事や家庭との両立もしやすい | ||
| 学校 | 体系的な知識を学ぶことができる、資格取得を目指すこともできる、先生や他の学生との交流を通して、より深く学ぶことができる | 費用や時間 | 学びたい内容などをよく考えて、自分に合った学校を選びましょう |
| 資格取得のための勉強 | 自分の専門性を高め、キャリアアップに繋げるために効果的 | 資格の種類は様々なので、自分の目標に合った資格を選び、計画的に勉強を進めましょう。参考書や問題集を活用したり、資格取得のための講座を受講するのも良いでしょう。 | |
| 本や勉強会 | 費用を抑えながら自分のペースで学ぶことができる | 様々な分野の本や勉強会があるので、自分の興味や関心に合わせて選びましょう。 | |
| 会社内での研修や実務を通じた研修 | 実践的な技能を身につけることができる | 積極的に参加し、学んだことを実際の仕事で活かすことで、より深く理解し、身につけることができます。 | |
| 日々の仕事 | 常に学び続ける姿勢を持つことが大切です。新しい情報や技術に常にアンテナを張り、積極的に取り入れることで、成長し続けることができます。 |
